新闻中心
2019中国养老服务行业报告
发布于:2019-08-19来源:   

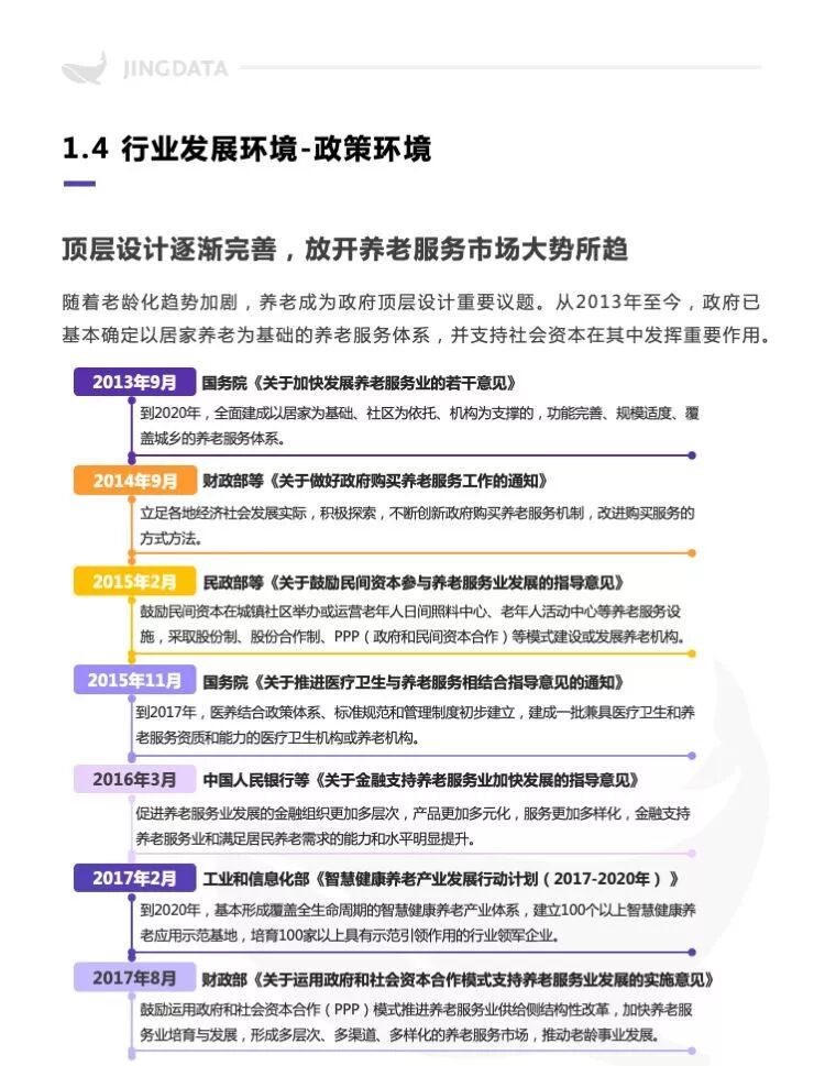
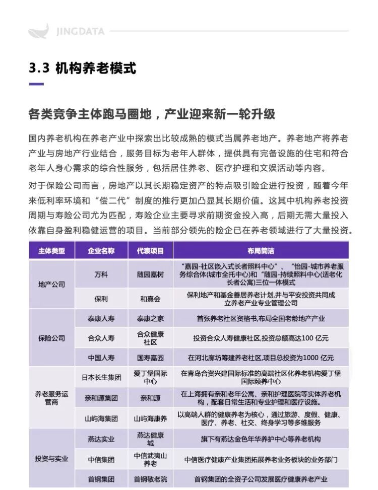
本报告拟从中国老龄化的社会经济背景入手,分析养老服务业面临的机遇和挑战。在居家养老、社区养老、机构养老三种养老模式中,报告将居家养老和机构养老作为研究重点,对商业模式、市场竞争格局作了深入剖析,以帮助读者理解养老服务行业未来的发展方向,以及值得关注的发展模式。

来源:大成都养老

展位在线预定Online booth reservation

展位在线预订 请认准主办方联系方式!Please confirm the contact information of the organizer for online booth booking!

预定从速Book as soon as possible